下面这些买房思维,是当下购房者必须要知道的,如要你想要买到好房子,一定要收好了!

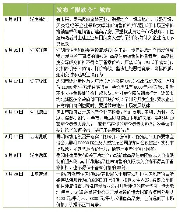
自从“调控不力需问责”的导向出来后,全国各地轮番上演调控大戏,大家都在想尽办法控地价,稳房价,绝对不能让房价无止境涨下去。据不完全统计,近段时间株洲、江阴、沈阳、菏泽、昆明、岳阳、唐山等地发布了类似“限跌令”政策。除此之外,经济日报也发文谈“限跌令”:可以谨防楼市大起大落。字里行间认为稳定压倒一切,“限跌令”是合理的存在。

不出意外,年底还会有大批城市出台限跌令,防止房价跌落过快,与此同时,政策放松也会不同程度的出现,最先集中在三四线城市,再往一二线城市蔓延,未来的楼市会越来越稳。一旦一个地方祭出了“限跌令”,这就说明这个城市的市场已经出现转折。要知道,楼市限价虽然早已成为惯例,但过去更多都是对涨幅进行限制,很少干涉跌幅。毕竟,房价上涨气势如虹,根本不用担心下跌的可能。
如今,时转势移。过去是遏制房价上涨,如今变成防范房价下跌,防跌的优先性远远大过控涨,这是楼市变局再真实不过的信号。而那些出台限跌令的城市,无异于“此地无银三百”告诉大家这个城市房价下跌太严重,所以当地的刚需购房者要做长期打算。近段时间出了“限跌令”的出台,还有一个特别的现象值得大家注意,就是与中小房企破产相比,一些大型龙头房企开始陷入债务危机。据统计,去年以来,已有华夏幸福、泰禾集团、蓝光发展、三盛宏业、福晟集团、协信、泛海等房企已经接连出现债务违约情况。
这其中,华夏幸福曾经是TOP10房企,泰禾集团曾位列TOP20阵营,蓝光发展则是四川房企“一哥”……
三大房企一度均为“千亿房企”,无论是市场规模还是影响力,都非中小房企可比,但往往越是这样的,负债就越严重。
现在看来,小城市经营多年的地方性房企,没有做大做强的野心,负债比较低,反而要比全国性的大规模房企更靠谱。合肥、成都、杭州、青岛、济南,均出现不同程度的流拍,沈阳还出现了大面积的0报名情况。土地市场是楼市的风向标,此新闻一出对此,买房者的预期彻底没了,市场上也有大量新闻称:“土地流拍,是开发商不看好楼市”。但其实并不是开发商不愿意拿地,事实是开发商已经拿不起地了。今年23城试点“集中供地”,第一轮多城土地被拍出高溢价率,楼市炒火,于是在第二轮土拍出台之前,有关部门开始定向调控打击地价。但结果也是很凄凉,因为只有溢价率下调了,地价却丝毫未降。
结果可想而知,地价高,售价又被限制,这就导致开发商利率走低。
根据房企公布的半年报来看,现在开发商利润降到了历史最低阶段,哪怕是龙头房企,利润也不忍直视。
此外,限制融资,拿地金额跟销售额绑定,楼市行情凛冽,多重因素导致开发商进入“自闭”状态。
但这种情况并不利于房地产健康发展,土地流拍,市场供应不足,会导致房价有上涨压力,政府肯定要做出进一步的调整。
发商难,喊开救命没人管,就会寻找一切方法自救,例如发布营销策略,打折回款。现如今,在朋友圈中能看到太多的降价刷屏稿,降价房、工抵房等优惠房源屡见不鲜。某找房APP更是推出了99新房节,车位抵用劵、家电大礼包、9999元的购房补贴等应接不暇,更有一批特价房源,最多能省一百多万了。1、“是否是真打折”,就是先把价格挑高,然后再降低,实际上没打折。这种情况,要多问多看,去附近的中介门店可以问出来。2、谨防烂尾,有的房企负债高,打折力度大,但千万别“见好就上”,力度太高的,可能是负债高,急需用钱周转。但同时,出现烂尾的概率会很高。
所以这段时间想买新房,一定要多研究公司背后的财务报表。
上半年国家对学区房的一顿猛调控,导致许多买房人都对学区房失去了信心,但依旧有粉丝问我当下学区房还能不能买,其实学区房能不能买是根据当地的制度走的,谁也说不准。
上一个:海曙区翠柏里街区:打造老城蝶变的创新街区
下一个:重大利空来袭!刚刚,楼市再曝大消息!宁波……